נייקויסט קובע שלצורך שיחזור נאמן במקלט, צריך להתקיים תנאי הבא:
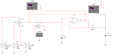
מטרת הניסוי: לבדוק ההשפעה של תדר
הדגימה על נאמנות פעולת השחזור.
חיברנו את המעגל הבא וצפינו בתוצאות
כאשר משנים את תדר הדגימה:
(1)נבדוק כאשר תדר הדגימה קטן מ2Fm לפי נייקוויסט ==> תדר
הדגימה = 5kHz
התוצאה: רואים שאין קשר בין שני האותות והם שונים לגמרי
(2)נבדוק כאשר תדר הדגימה כמעט שווה ל2Fm לפי נייקוויסט ==> תדר דגימה = 9kHz
(3)נבדוק כאשר תדר הדגימה גדול קצת מ2Fm לפי נייקוויסט ==> תדר דגימה = 12kHz
(4)נבדוק כאשר תדר הדגימה גדול מ2Fm לפי נייקוויסט ==> תדר דגימה = 20kHz
רואים האות המקורי דומה מאוד לאות
המשוחזר
(5)נבדוק כאשר תדר הדגימה גדול מ2Fm לפי נייקוויסט ==> תדר דגימה = 50kHz
בתמונה זאת רואים שזמן המחזור קטן
יותר אבל האותות מאוד דומים זה לזה.
(6)נבדוק
כאשר תדר הדגימה גדול מ2Fm לפי נייקוויסט ==> תדר דגימה = 100kHz
המסקנה:
אם תדר הדגימה יגדל עוד ועוד זמן
המחזור יקטן אבל מצד שני האות המקורי והאות המשוחזר דומים זה לזה מאוד.




























